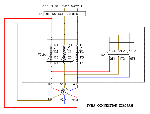
Working Principle

Flux Compensated Magnetic Amplifier soft starters are step less reduced Voltage starters which ensure a constant low starting current with incremental voltage and torque to the motor to achieve smooth acceleration of the drive. The FCMA Soft Starter is connected in series with the motor either in Line or in Phase and thus controls the starting current and starting torque As the motor speed increases the FCMA impedance decreases to achieve incremental voltage and torque for the motor while keeping the current constant. The voltage across the motor increases smoothly from starting to run value with motor speed. A built-in bypass contactor closes to ensure full voltage running of the motor. Bypass contactor operation can be time, Current or speed based. Low Voltage FCMA Soft Starters are designed and manufactured and tested in line with relevant clauses of IEC standards. The applicable standards are IEC60071-2, IEC60060-1, IEC 62271-1, IEC60076 clause 3.1.5, IEC 60289.

Phase Connection


Line Connection


Salient Features


Unique FCMA technology, Low starting current, Amplitude control, Sinusoidal Waveform, Rugged magnetic design No harmonics, No maintenance, Suitable for extreme weather conditions, Built in bypass for full voltage, Run Indoor and outdoor models in Line or in Phase models available, Optional soft stop feature.

ENERGY RECOVERY MAGNETIC COMPENSATION can be used for further reduction of Starting current to desirable lower value.

Advantages


Customized starting for Limited Power Source, Smooth starting and acceleration. Higher motor life due to reduced Electrical & Mechanical stresses, Capital cost saving in power systems